Navmae
Description
Client
Early Stage Startup
Scope
3 Months | Pro subscription
Role
User Research, UX/UI Design, Branding, Prototyping, Usability Testing
Making school easier on hard times
What
Through our communication platform, nav.mae, educational institutions can notify, share grades, talk, and make relevant information available to parents or tutors of young age students.
Discover
Quantitative research
The primary challenge of this project was to identify the pain point that people in the education field are undergoing. To find out we developed a quantitative research to deepen on this subject.
Aims
Deepen our understanding of the education market; what are the pain points; raise some hypotheses to come up with a solution.


Conclusion
Teachers and school institutions were not prepared for the changes that the pandemic brought out. It results due to the lack of experience using online tools, resulting a negative impact toward the education and communication with students` tutors and parents.
We could understand better what people think about the pain points and I tried to provide a way to minimize the gap of information about this subject. So, I made an opportunity matrix to get a product vision and propose some ideas to test as a deliverable, the interface. The matrix is divided into 4 blocks that show the threats & opportunities for short term and long term goals
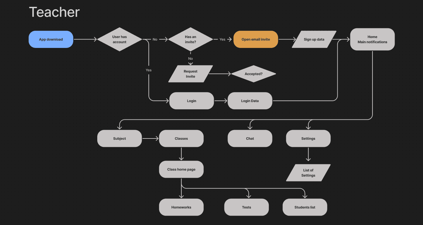
Prototype





